来源:西安晚报
55家房产经纪机构未备案不得擅自开展业务
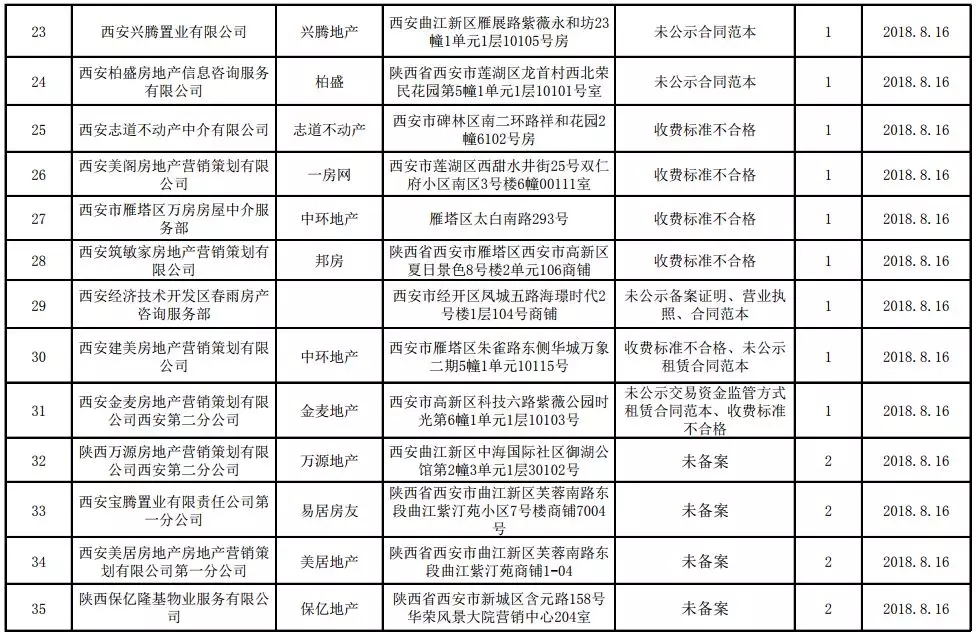
记者昨日从市房管局获悉,在全市二手房中介市场检查中,西安天坤房地产经纪有限公司等86家经纪机构存在违法违规行为,按照《西安市存量房经纪服务违法违规行为记分标准》规定,分别给予记分处理。
据悉,这86家违规经纪机构中,西安天坤房地产经纪有限公司等13家因擅自对外发布房源信息等违规行为被记5分;西安喜乐豪房地产营销策划有限公司第六分公司等18家因未公示营业执照备案证明、未公示合同范本等违规行为被记1分处理;西安宝腾置业有限责任公司第一分公司等55家均因未备案被记2分。
另据悉, 陕西万源房地产营销策划有限公司西安第二分公司等55家房产经纪机构未取得《西安市房地产经纪机构备案证明》。按照相关规定,本次曝光的经纪机构,不得擅自开展房地产经纪业务。详细情况可登录西安市房管局官网查询。





同时对86家经纪机构的违法违规行为,按照《西安市存量房经纪服务违法违规行为记分标准》规定,分别给予了记分处理。







房管局温馨提示
1. 选择二手房经纪机构前,应先查看该机构的营业执照和房地产经纪机构备案证明,切勿选择不合规的“黑中介”,以免给自己带来不必要的麻烦和损失。
2. 签订合同时,认真研究合同条款,全面了解双方的权利义务是否对等,违约责任是否明确。自己的主张须通过合同或补充协议予以明确;对方的口头承诺也应在合同文本中予以明确。
3. 向经纪机构付款时,应索要正式发票或收据。
4. 市民可通过以下方式查询正规房产经纪机构:
登录市房管局官方网站(https://fgj.xa.gov.cn)通过以下路径查询:

Copyright © 2007-2016 95191.com Inc all right Reserved. 西安楼市通网络科技股份有限公司(95191)版权所有
陕ICP备13010221 《中华人民共和国增值电信业务经营许可证》编号B2-20070228